Programlama Terimleri
Programlamaya yeni başlamışsanız veya başlamayı düşünüyorsanız karşılaşacağınız bir takım terimler vardır. Ve bu terimleri bilmek kimi zaman yapacağınız araştırmayı bile kısaltacaktır.
Kendine yazılımcıyım diyebilmek isteyen kişilerin en azından bilmesi gereken temel mesleki kelimeler vardır. Bunları bilmek en başta sizde mesleki bir genel kültür katacaktır, ayrıca yaptığınız araştırmalar ve okuduğunuz makaleler sizin için anlaşılır hale gelecektir.
Algoritma
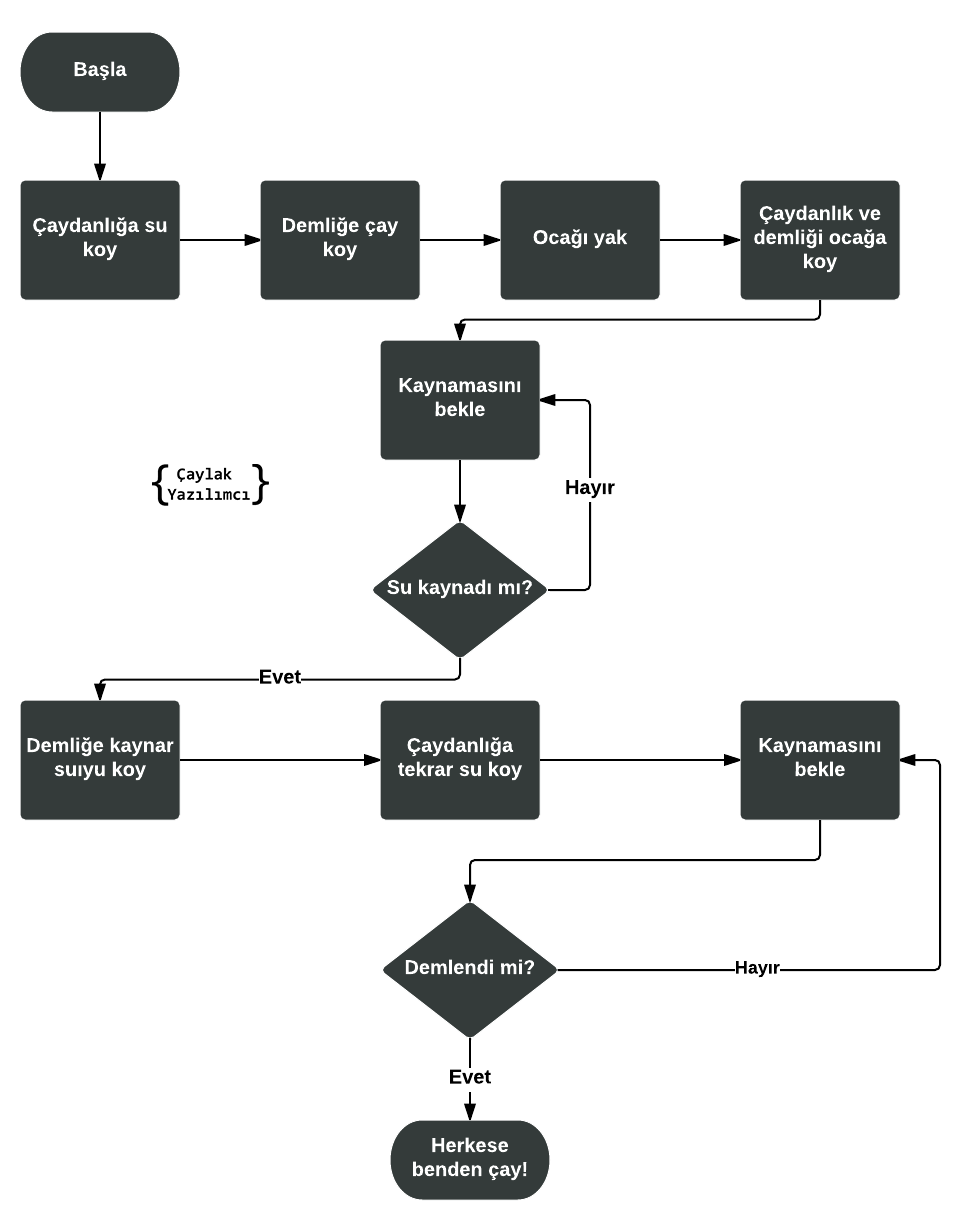
Algoritma yazılımın temelini oluşturur. Bir probleme yaklaşımınız, çözüme gidişiniz, kullandığınız yöntemler tasarladığınız algoritmaya göre yapılmaktadır. Algoritmayı hayatımızda farkında olmadan sürekli kullanmaktayız. Yaptığımız her hareket, her eylem aslında kendi içerisinde kendi algoritmasını barındırmaktadır. Demlediğimiz çayın, yaptığımız pilavın, hava karardığında odamızda yaktığımız ışığın… Her durumun aslında kendine has algoritması ve koşulları vardır. Tasarladığımız algoritmaları daha anlaşılır bir şekilde göstermek için akış diyagramları kullanırız.
Örnek olarak çay demleme üzerine bir algoritma geliştirelim.
Çay demleme algoritması
Söz dizimi (Syntax)
Yazdığımız kodlar da aslında günlük hayatta kullandığımız diller gibidir. Türkçede nasıl nokta, virgül, yüklem varsa programlama dillerinde de neye ne yapılacağını, hangi işaretler ile belirtileceğini tanımlamamız gerekmektedir. Her programlama dilinin de kendine göre bir sözdizimi vardır. Seçtiğimiz dilde kodlarımızı yazarken o dilin kurallarına uymamız gerekmektedir. Eğer kurallara uymazsanız zaten derleyici de yazdığınız kodun kullara uymadığını belirtir ve kodunuzu derlemez.
Örnek kod:
<script type=”text/javascript”>
         <!--
            function sayHello() {
               alert(”Hello World”)
            }
         //-->
      </script>
Örnek kod 2:
>>> print “Hello, Python!”Kod Editörleri ( Code Editors)
Liseyi meslek lisesinde okuyanlar iyi bilir (üniversitede denk gelmedim, belki orada da denk gelen olmuştur) programlamaya ilk girişi not defteri açıp bir <p> etiketi içerisine “Hello World” yazıp uzantısnı .html olarak kayıt edip başlamıştır. Fakat günümüzde projelere ait kodları (özellikle derleme gerektirmeyen tasarım (css) , html veya script dosyalarını hızlıca değiştirmek, pratif bir şekilde yazmak için bir takım kod düzenlemeyi kolaylaştıran metin yazma editörlerine benzer uygulamalar çıkmıyor. Bu uygulamalar yazacağınız dile göre yazım kurallarını (syntax) ayarlar, etiketlerin kapsama alanlarını görselleştirir, kodlarda renklendirmeler yaparak yazılan kodları daha anlaşılır ve düzenli hale getirirler.
IDE (Integrated Development Environment)
Kod editörlerinin birkaç tık üstü diyebiliriz. Kod editörleri sadece düzenlemeler değişiklikler yapmamızı sağlıyordu, bir IDE’de bunları yapabileceğiniz gibi bir takım farklılıkları da vardır. Bir IDE birden fazla dili destekleyebilir. Yazdığınız kodları IDE’ler ile derleyebilir, onları test edebilirsiniz. Birden fazla dil ile uyumlu IDE’ler olduğu gibi diller ile özdeşleşmiş IDE’lerde vardır. Örnek vermek gerekirse,
Microsft Visual Studio => .C#
Netbeans => Java
Android Studio => Java - Android Geliştirme
Eclipse => Java
Derleyici (Compiler)
Seçtiğiniz dilde, yazdığınız programı seçtiğiniz platforma göre ( Windows, Linux ) çalışabilecek şekilde işlemlemcilerin anladığı dil olan makine diline 1 ve 0’lara (binary formatına) dönüştürür. Yazılımın günümüzde bu kadar hızlı ilerlemesi ve konuşma dillerine yakın programlama dillerinin çıkması (Python) derleyicilerin gelişmesi sayesinde olmuştur. Derleyiciler olmasaydı tüm işlemleri makine dilinde kendimizin programlaması gerekecekti.
Derlemek (Compile)
Derleyicilere yazdığımız kodu gönderip sonucunda çalıştırılabilir bir formata dönüştürmemize denir. Örneğin, C# dilinde konsol uygulaması ( console application) geliştirdiğimizi düşünelim. Kodu yazıp derlediğimizde sonuç olarak bize uygulamamızın çalıştırılabilir dosyasını ( .exe dosyası) oluşturur.
Yorum Satırı (Commenting)
Eğer hedefinizde iyi bir yazılımcı olmak varsa yorum satırlarını ihmal etmeyin. İster saatlerini, ister günlerinizi verin bir projeye. Aradan 3-4 ay geçtiğinde, sizden bir değişiklik istendiğinde burada ne yapmıştım diye düşünürsünüz. Sizden sonra dahil olan birisi projede değişiklik yapmak istediğinde veya kodları incelediğinde sizin kurduğunuz algoritmayı çözene kadar saatlerini harcayabilir. Bu yüzden ilk başta kendi işinizi kolaylaştırmak, ardından da sizden gelenler kulaklarınızı çınlatmasın diye yorum satırlarını ihmal etmeyin.
Yorum satırları kodların arasına, üstüne, altına yazılabilen, kod dosyalarında yer alan fakat derleyiciler tarafından program akışına katılmayan sadece bilgi amaçlı yer alan satırlardır. Tüm yorum satırların mantığı aynıdır fakat dillere göre tanımlanmaları farklılık gösterebilir.
Html içerisinde yorum satırı eklemek:
<!—Bu yorum satırı uygulamayı etkilemeyecek.-->
<p>Örnek paragraf.</p>
C# console projesinde yorum satırı eklemek:
/* Merhaba dünya programı
      Bu program konsol ekranına merhaba dünya yazacak. Ama bu satır uygulamayı etkilemeyecek.
*/
class Hello
{
   static void Main() {
      System.Console.WriteLine(”Merhaba dünya!”);
   }
}
API (Application Programming Interface)
Büyük bir projenin içerisinde yer alıyorsanız, başka sistemlerle, servislerle iletişim halinde olma ihtiyacı duymuşsunuzdur. Yada kendiniz bir proje geliştiriyorsanız yapmak istediğiniz modül aslında başka biri tarafından yapılmış ve API olarak kullanıma açılmıştır.
API tanımını kısaca yapmak gerekirse iki farklı sistemin birbirleri ile haberleşip veri alışverişi yaptıkları yapılara denir. API’lar zamandan kazandırır, daha az kod yazmanızı sağlar, güvenliği arttırır. Kendi yazdığınız projelere kendi API’larınızı yazabilirsiniz ve diğer geliştiricilerin kullanımına açabilirsiniz. İyi yazılmış bir API’ın dokümantasyonu da iyi olmalıdır. Diğer kullanıcılar sizin sisteminizle haberleşebilmesi için hangi fonksiyonların hangi parametreleri aldığını bilmesi gerekir.
Framework
Yazdığımız kodları derleyiciler neye göre derleyeceğini o dile ait framework’e bakarak anlarlar. C# uygulaması geliştiriyorsak bilgisayarımızda .net Framework kurulu olması gerekmektedir. Aynı şekilde bir Java uygulaması geliştiriyorsak bilgisayarımızda JDK olması gerekmektedir. Herhangi bir dilde yazılmış uygulamayı bilgisayarımızda çalıştırabilmek için de o uygulamanın framework’ü bilgisayarımızda kurulu olmalıdır.
Açıklamasını istediğiniz, yardımcı olacağını düşündüğünüz terim örneklerini de yorum olarak yazabilirsiniz.







